重光研究 |《关于公司控制权认定的原则标准与适用建议》

前言
在现代公司治理框架下,公司权力的平衡和制约是至关重要的一环。随着我国公司制度的发展更加趋向英美法,将所有权和经营权相分离,所有权对应股东、控制权对应公司实际控制人,因此公司的控制权已不能再简单以产权来判断,而确定公司的控制权在公司治理实务中具有重要意义。首先,确定公司的控制权是划分、认定权责的基础和前提,准确识别实际控制人能够预防实际控制人滥用控制权损害公司、中小股东及公司债权人利益;其次,准确识别实际控制人,就能在一定程度上从实际控制人的综合经营管理能力、稳定性等因素评估公司经营发展的前景;最后,从公司公开发行上市角度出发,认定公司实际控制人是证监会审核及监管的重点,也是拟发行上市公司必须做好的准备工作。
然而在实务中,不同的公司有不同的组织架构与控制模式,其实际控制人亦形态多变,不同的实际控制人对于公司经营管理权限的掌握会采取不同的方式,如协议、投资、亲属关系、“金字塔持股”等,这就导致我国新《公司法》附则中将实际控制人笼统定义为“是指通过投资关系、协议或者其他安排,能够实际支配公司行为的人”,在很多情况下较难据此直观识别。
因此本文从相关法规、司法审判以及特定公司主体监管的不同维度,对公司控制权的认定标准予以梳理,希望使读者能够从公司架构和公司治理结构的搭建初始即能对实际控制人问题有所考量,以有利于公司未来的持续经营和发展。


我国对于公司实际控制人、控制权的规定,除了适用于所有公司的普适性规则外,对于如国有企业、公众公司、金融机构等特定性质的公司主体亦有适用的专门规则。以下仅列出部分主要法律、法规、规章、规范的相关规定。

注:我国目前的金融监管体系为除证券业之外的其他金融业的统一监督管理,鉴于金融机构强监管特点,能够参与投资经营金融机构的民间主体较为有限,故本文的分析暂不包括金融机构。

在司法审判中,请求法院认定一个公司的实际控制人往往是当事人拟实现某些特定诉求的一种手段。因此,司法审判认定公司“控制权”的主要目的是确定承担责任的潜在主体。
基于此目的,法院涉及实际控制人认定的考量因素会更趋多元化,包括但不限于持股比例、协议控制、隐名出资、重大决策、对外代表、财务控制、亲属关系、证章照控制、重大资产控制、间接持股等,法院在认定实际控制人时,实质重于形式,会以“行为控制”为核心,突破形式要件进一步审查实质支配关系,具体表现为:
壹、通过投资关系或股权结构控制
在司法实践中,由于原《公司法》第216条将公司股东排除在实际控制人之外,而现有判决的案例事实大部分仍发生在新《公司法》实施之前,因此现有大部分案例的法院都严格按照原《公司法》的定义对公司的实际控制人予以认定。部分案例直接认为因具有公司股东身份故不属于公司法规定的“实际控制人”,比如(2023)辽01民终10150号案例中,法院表明涉案主体为该公司的股东,故其并不属于公司法规定的实际控制人。在新《公司法》实施之后,如何认定实际控制人还有待观察后续司法实践的做法。
至于层层穿透后的间接持股,甚至即使已不再存在登记形式上持股关系,但如果能够证明通过多层持股结构或通过其他实质行为(当然并不必然等同于认定代持)而间接支配公司行为、影响公司表决或者影响公司资金往来的,通常可以被认定为实际控制人。如(2019)最高法民终30号中,虽然第三方公司已不再是涉案公司的登记股东,且相关自然人也已不再为第三方公司的登记股东,但有足够证据证明相关自然人能够通过第三方公司长期支配涉案公司的债权债务和资金流向,因此最高院认定相关自然人为涉案公司的实际控制人,应当对涉案公司所负的该案债务承担连带责任。
贰:通过人事和财务控制
实际控制人对公司人事和财务的控制往往是法院着重考量的因素。因此,在公司运营过程中,个人账户与公司资金往来频繁、无独立财务流程,或公司重大决策由特定人员直接决定,可作为司法认定依据。如在(2021)最高法民申4488号中,相关自然人作为涉案公司的实际出资人,控制该公司法定代表人、监事的任命,利用其控制地位将涉案公司资产对外转移,因此最高院认定相关自然人为涉案公司的实际控制人,需对涉案公司的债务承担连带责任。
叁、通过亲属关系或特殊身份控制
实际控制人通过与公司股东之间存在的特殊关系来间接对公司施加实际影响,比如亲属关系、任职关系等,隐性安排形成的控制链条也是法院的考量因素。在这种身份关系下,多人具有高度的利益一致性,便于实际控制人通过上述途径隐蔽其身份,进而达到控制公司的目的。比如在人民法院指导案例68号:上海某公司诉辽宁某公司企业借贷纠纷一案中,相关的两个自然人系夫妻关系,分别控制上海某公司和辽宁某公司,并通过亲属持股、高管交叉任职等方式形成关联网络。法院穿透审查后发现,两公司资金混同、人员混同,该两自然人的夫妻关系成为认定夫妻二人实际控制该两公司及应承担相关责任的核心因素。

在证券监管层面,对上市公司、非上市公众公司的“控制权”的认定标准相较于司法层面存在一定的差异,主要原因在于:对于公众公司的证券监管以风险防范为导向,更强调穿透式监管,即实际控制人需要逐层披露股权结构直至最终自然人、国有主体或可追溯的民事主体及关联关系,且需说明控制权的实现路径,防止公司通过代持、嵌套等方式规避监管。
从前文整理的法规可以看出,证券监管部门基于提升市场透明度的目的发布了大量涉及实际控制人认定的规则,这些规则相比于公司法更多地细化了“控制权”的识别规则,包括直接或间接持有的持股比例、表决权权重及董事会半数以上成员的决定权三项主要因素。并且证券监管部门等制订的大部分规章、规范性文件均明确规定对公司的审查需要穿透至最终控制人为止,这种穿透审查已经成为公司在资本市场投资、发行、交易等市场活动和监管的重要准则。
除了上述三个主要因素外,在实际监管领域,如果股东间存在近亲属身份关系(配偶、父母、子女等),其持股比例或表决权可能合并计算,超过一定比例则可能被监管部门认定为共同控制人;如果股东之间存在一致行动协议,或者在公司过往长期的经营管理、重大决策过程中,实际存在一致行动事实,则同样可能被监管部门认定为共同控制人。监管部门注重动态监管,往往通过年报问询、现场检查等手段持续追踪控制权稳定性。由此可见,监管部门同样遵循“实质大于形式”的认定原则,对实际控制人的认定标准涉及多种因素综合考量。

实务中,国有公司控制权的认定,往往并不同于其他情形下的公司控制权认定,并非以确认责任主体为目的,实质上更多的是为判断一家公司是否为国有企业,进而判断该公司行为是否应遵循国有法律法规的规定。
基于我国国有企业的历史背景和国企改革情况,国有企业监管层面出台的规定很多,其中关于国有企业认定的相关规定也非常复杂,除上文提到的32号令和29号令外,其他法律、法规、规章、文件中散见的有关国有企业性质认定的规定大致如下:
(一)一级:国家出资企业
《企业国有资产法》:
本法所称国家出资企业,是指国家出资的国有独资企业、国有独资公司,以及国有资本控股公司、国有资本参股公司。
注:其中关于国有资本控股公司、国有资本参股公司的概念,可以看下面两个文件。
《国家统计局关于对国有公司企业认定意见的函》:
国有控股企业。根据国家统计局《关于统计上国有经济控股情况的分类办法》的规定,国有控股包括国有绝对控股和国有相对控股两种形式。
国有绝对控股企业是指在企业的全部资本中,国家资本(股本)所占比例大于50%的企业。
国有相对控股企业(含协议控制)是指在企业的全部资本中,国家资本(股本)所占的比例虽未大于50%,但相对大于企业中的其他经济成分所占比例的企业(相对控股);或者虽不大于其他经济成分,但根据协议规定,由国家拥有实际控制权的企业(协议控制)。
《财政部关于国有企业认定问题有关意见的函》:
对“国有公司、企业”的认定,应从以下角度加以分析:
1、从企业资本构成的角度看,“国有公司、企业”应包括企业的所有者权益全部归国家所有、属《企业法》调整的各类全民所有制企业、公司(指《公司法》颁布前注册登记的非规范公司)以及《公司法》颁布后注册登记的国有独资公司、由多个国有单位出资组建的有限责任公司和股份有限公司。
2、从企业控制力的角度看,“国有公司、企业”还应涵盖国有控股企业,其中,对国有股权超过50%的绝对控股企业,因国有股权处于绝对控制地位,应属“国有公司、企业”范畴;对国有股权处于相对控股的企业,因股权结构、控制力的组合情况相对复杂,如需纳入“国有公司、企业”范畴,须认真研究提出具体的判断标准。
(二)国家出资企业在出资
《国家出资企业产权登记管理暂行办法》:
国家出资企业、国家出资企业(不含国有资本参股公司)拥有实际控制权的境内外各级企业及其投资参股企业(以下统称企业),应当纳入产权登记范围。国家出资企业所属事业单位视为其子企业进行产权登记。
前款所称拥有实际控制权,是指国家出资企业直接或者间接合计持股比例超过50%,或者持股比例虽然未超过50%,但为第一大股东,并通过股东协议、公司章程、董事会决议或者其他协议安排能够实际支配企业行为的情形。
(三)国有股东
1.国资委、证监会《上市公司国有股东标识管理暂行规定》:
本规定所称上市公司国有股东,是指持有上市公司股份的国有及国有控股企业、有关机构、部门、事业单位等。
2.国资委、证监会《国有单位受让上市公司股份管理暂行规定》:
本规定所称国有单位是指各级国有资产监督管理机构监管范围内的国有及国有控股企业、有关机构、事业单位等。
3.国资委、证监会《国有股东转让所持上市公司股份管理暂行办法》:
本办法所称国有股东,是指持有上市公司股份的国有及国有控股企业、有关机构、部门、事业单位等。
4.《国务院国有资产监督管理委员会关于施行<上市公司国有股东标识管理暂行规定>有关问题的函》:
持有上市公司股份的下列企业或单位应按照《上市公司国有股东标识管理暂行规定》(国资发产权[2007]108号)标注国有股东标识:
1、政府机构、部门、事业单位、国有独资企业或出资人全部为国有独资企业的有限责任公司或股份有限公司。
2、上述单位或企业独家持股比例达到或超过50%的公司制企业;上述单位或企业合计持股比例达到或超过50%,且其中之一为第一大股东的公司制企业。
3、上述“2”中所述企业连续保持绝对控股关系的各级子企业。
4、以上所有单位或企业的所属单位或全资子企业。
以上仅适用于标注上市公司国有股东标识事项。
(四)小结
根据上述规定可以看出,国有企业认定大致遵循下述几个原则:
1、国有直接控股达到或超过50%;
2、国有股东持股虽未超过50%,但政府机构、部门、事业单位、国有独资企业合计持股达到或超过50%,且其中之一为第一大股东;
3、指国家出资企业直接或者间接持股比例虽然未超过50%,但为第一大股东,并通过股东协议、公司章程、董事会决议或者其他协议安排能够实际支配企业行为的情形;
4、持股比例不大于其他经济成分,但依据协议可以形成控制的情形

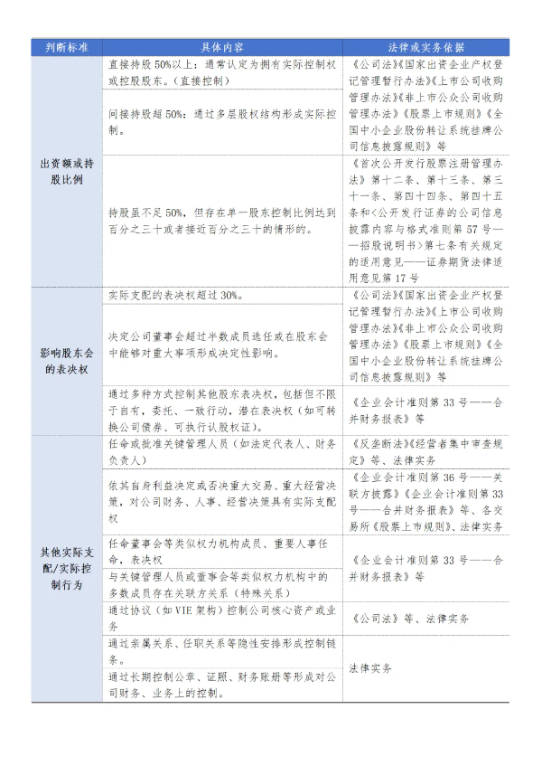
综合上文梳理的法律、法规、规章、规范的相关规定并结合实务中的经验,笔者将判断公司“控制权”的标准与原则整理如下:
(一)核心认定标准

(二)判断公司“控制权”的基本原则
1、实质重于形式:不以股权比例或名义身份为唯一依据,重点关注是否通过协议、亲属关系、资金往来、人事安排等形成实际支配;
2、穿透审查:对多层股权结构、关联方、一致行动人进行逐层追溯,直至最终自然人、国有主体或法人,防止通过复杂架构导致认定失误。
(三)总结及建议
尽管关于控制权认定的法律法规很多,并已经尽可能多地做出了各种情形下的规定,但由于现实的复杂性和多变性,仅依据这些法律、法规、规范性文件的条款仍很难解决事务中的种种问题,例如国有企业认定中,民企为第一大股东且持股未超过50%,其余股东均为国企、或国企为第一大股东且持股未超过50%,其余股东均为民企,这种情况下怎么认定其控制权及公司性质?在这种情况下,上述原则就非常重要,需要依据控制权认定的相关原则展开核查,如多个国企是否均属于同一区县国资出资企业、多个民企是否存在人员交叉或财务交叉等等,以期确定各个主体之间的关联性,更准确地对其实际控制权进行界定。
本文作者
郭伟
管委会副主任、高级合伙人
guowei@chglawfirm.com
专业领域:
金融、证券、并购重组相关事务与争议解决
王雨
律师助理
wangyu@chglawfirm.com
专业领域:
金融、证券、并购重组相关事务与争议解决
李孟晗
律师助理
limenghan@chglawfirm.com
专业领域:
金融、证券、并购重组相关事务与争议解决、知识产权


86-10-85630600
邮箱登录
OA登录
后台登录
西城办公室:北京市西城区金融大街33号通泰大厦C座;朝阳办公室:北京市朝阳区朝阳门外大街丰联广场大厦A座




